Badges
Latest Posts
-
Auswahlfeld durch ein dyn. Auswahlfeld tauschen
Hallo Forumsmitglieder, ich bräuchte mal Unterstützung und zwar habe ich in unserer Datenbank Maschinen in 4 Unterschiedlichen Kategorien eingeteilt nun ist es bei einer Kategorie so das wenn diese…
- Answered
-
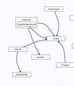
Drucklayout Druckeditor Ninox
Hallo liebe Forumsmitglieder, ich bin dabei auf eine Vorlage die im Hintergrund liegt und Artikel Bezeichnungen hat diese aus einer Bestellpositionen zu füllen.…
- Answered
-
Datensätze erstellen über Datums Auswahl
Hallo helfende Community, bräuchte euere Hilfe. Folgende Situation. Wir erfassen die Arbeitszeiten in einer Tabelle täglich nun wäre es sehr hilfreich wenn z.b.…
- Answered









